2025-11-20 15:23:26 标签:八字命理 作者:批八字
生辰八字童子命”的民间说法与科学认知

在传统命理文化中,常有人提及“童子命”这一概念,认为某些人生来带有特殊命格,但需明确说明:“童子命”属于民间玄学范畴,并非科学认证的概念,其理论体系缺乏实证依据,切勿作为人生决策的参考。 以下仅从民俗角度客观介绍相关说法,供了解传统文化现象之用。
一、何为“童子命”?
民间传说中,“童子命”指前世为神仙身边的童子(书童、侍童等),因思凡、犯错等原因转世为人,这类人被认为今生会经历更多坎坷,如健康脆弱、感情不顺、事业波折等,部分说法还将其与“天煞孤星”关联,但这些均属虚构设定,无现实基础。
二、常见判断标准(仅供参考)
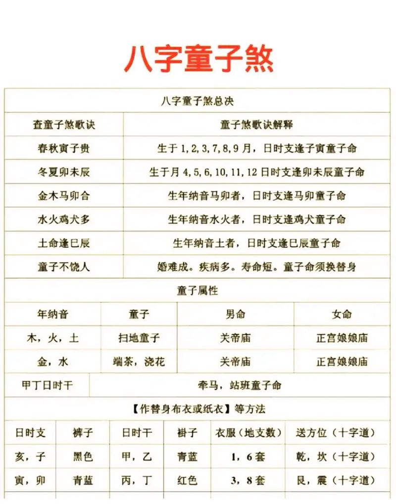
1、生辰特征
传统命理称“童子命”多生于春秋寅子日,或八字中“土”元素过旺,但此类说法并无逻辑支撑,同一时间出生者命运各异,可见仅为巧合。
2、体弱多病
民间认为“童子”易受惊吓、体质敏感,实则可能与先天遗传或后天环境有关,需通过医学检查而非玄学归因。
3、性格特点
如内向、追求完美等特质,实为个体差异,与“天命”无关,强行将性格与宿命绑定,反而可能误导自我认知。
三、理性看待“化解方法”
所谓“送替身”“做法事”等化解手段,本质是心理安慰,若遭遇困境,应寻求心理咨询或专业帮助,而非依赖迷信。人的运势由能力、努力和机遇共同决定,绝非虚无缥缈的“命格”所能束缚。
结语
“童子命”之说反映了古人对命运无常的朴素想象,但在现代社会,我们更应以科学态度面对人生起伏,与其纠结于“命格”,不如专注提升自身素养,积极把握当下。命运始终掌握在自己手中,理性思考与脚踏实地才是破局关键。