2025-10-26 15:06:20 标签:风水理论 作者:批八字
咱老祖宗传下来的风水学问里,总绕不开“阴宅阳宅”的说法,尤其是选墓地这事儿,很多人心里犯嘀咕:墓地到底会不会影响家族运势?真有科学依据还是迷信传说?今天就用大白话掰扯明白。

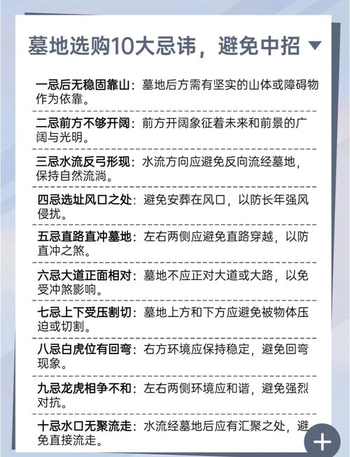
地理位置是基础门槛
好墓地得像给活人挑房子一样讲究“藏风聚气”,背靠山峦、面朝水流的位置最吃香——山管人丁水管财嘛!这种地形既能挡住寒风侵袭,又能让阳光雨露均匀滋养草木,形成稳定的微气候环境,要是随便找个洼地或者断崖边下葬,雨水冲刷加上地质松动,搞不好过几年连碑文都看不清了。
朝向方位暗藏玄机
罗盘上的指针可不是摆设,传统认为坐北朝南能接收充足日照,避免潮湿阴冷;而现代建筑学也证明南北通透利于空气循环,更关键的是要避开煞气重的方位,比如正对尖角建筑物、高压电塔这些“形煞”,就像卧室床头不能挂利刃图一样,看着就闹心还影响气场。
周边生态决定长期运势
别小看几棵树几丛草!茂盛的植被说明土壤肥沃、地下水源干净,这样的环境自然孕育祥和之气,反过来说,如果周围全是光秃秃的石头堆,或者常年积水成潭,那可就不是简单的卫生问题了——湿气太重容易滋生病菌不说,从心理层面也会让人感觉压抑憋闷。
其实说白了,好的墓地设计就是古代版的人居环境优化方案,它通过观察自然规律,选择有利健康的地理条件,再配合合理的空间布局来提升居住舒适度,与其说这是玄学,不如说是先人们用经验总结出的朴素科学,当然啦,尽孝心选块好地方安放先人固然重要,但更重要的还是活着的人要互相扶持,毕竟福人居福地嘛!